·í¥N¦W®aºô CELEBRITIES PRESS (HK)
¡@­º­¶¡@¡@¡@±MÄæ¡]«H³ø¡^¡@¡@¡@¬Fªv¡@¡@¡@¸gÀÙ
¡@°ê»ÚÃö«Y¤ÀªR¡@¡@¡@ªk«ß»P¤½¦@ªv²z¡@¡@¡@­»´ä¡B¥xÆW¼öÂI¡@¡@¡@®Ñµû¡D®Ñ°T¡@¡@¡@ºë­^¤åºK¡@¡@¡@¾ú¥v¡@¡@¡@¤åÃÀ»P¾ú¥v¤å¤Æ¡@¡@¡@¦^·Q¿ý¡@
  ¡@¡@¬Fªv ¡Ö ¬F§½¥ªÂà»P¡u¨È¤å­²¡v > ¡u·R°ê¡vª§Ä³ > ¸ê¤¤¸a¦A¶i¿Ï ¦Ê©m¥Î¸}§ë²¼  
±MÄæ¡]«H³ø¡^
¬Fªv
¸gÀÙ
°ê»ÚÃö«Y¤ÀªR
ªk«ß»P¤½¦@ªv²z
­»´ä¡B¥xÆW¼öÂI
 

ºë­^¤åºK
¾ú¥v
¤åÃÀ»P¾ú¥v¤å¤Æ
¦^·Q¿ý
 
 
¸ê¤¤¸a¦A¶i¿Ï ¦Ê©m¥Î¸}§ë²¼
¡X¡X¡u·R°ê¡vª§Ä³¡D¤Q
 
¤B±æ

­ì¸ü¡G«H³ø¡q«äºûº©¨B¡r±MÄæ¡A2018.1.18¡AA17ª©
¤Wºô¡G2018.1.20¡A§ó·s¡G2018.2.3
¦r¼Æ¡G­ì¤å1,888¡A¤Wºô2,450

 

¡@¡@ÃöÁäµü¡G ·R°ê¡Aº×°ê¡A·M©¾¡A´Â§Ê¡A¥Á¯e¡A¥Í¦s¡A¥Î¸}§ë²¼¡A¬°¥Á½Ð©R

 
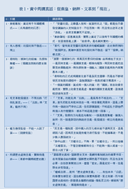
¹Ï1¡A¥~¥æ¥v±M®a¸ê¤¤¸a¡Cºôµ¸¹Ï¤ù¡C
 

¡@¡@¦b¥_¨Ê¡A¡u·R°ê¡v¸ÜÃDªºªÈµ²¥¼¤F¡C¼w°ª±æ­«ªº¥~¥æ¥v±M®a¡B87·³ªº§@®a¸ê¤¤¸a¡A­«¤WÁ¿¥x¡A¦A¥H¡u·R°ê¡v¸ÜÃDªí¹F¡u·P®É¼~¥Á¡v¡C¦oªººtÃã¡m½Í½Í·R°ê¡n¤é«e¦bª¾ÃѬɪº¤jºô¯¸¥Z¥X¡A¤Þ°_«ä¦Ò¸sªºÃöª`¡C

¡@¡@¸ê¤¤¸aªººtÃã¡A±q¾ú¥v¤ùÂ_ªº­zµû¡A°Q½×¡u·R°ê¡vªº¯u¥¿·N²[¡A±a¦³¼v®g²{¹ê©M¬°¥Á¶i¿Ï¤§±¡¡A§ó¦³ÃöÃh¥Á¯eªº¼~±w·NÃÑ¡C


¡@¡@1¡D·R°ê¥ýÅ@¥Á¡@«D·M©¾´Â§Ê

¡@¡@¦oªººtÃã¡A¥iÂk¯Ç¥|¤j­nÂI¡C

¡@¡@­º¥ý¡A­«¥Ó¡u·R°ê¤£¬O·R´Â§Ê¡v¡A¡u¤@¨Ç¥H·R°ê¬°¦Wªº¨Æ¡A¹ê»Ú¤W¬Oº×°ê¬o¥Áªº¡v¡F
¡@¡@²Ä¤G¡A¼fµø¾ú¥vºtÅÜ¡B¾ú¥v¨Æ¥ó¡A¤£­n¥H¡u·R°ê¡v©Î¥Á±Ú¥D¸q¤§¦W¡A±»»\¨î«×¹úºÝ©Î·íÅvªÌ¸o´c¡F
¡@¡@²Ä¤T¡A¡u·R°ê¡v¤£¬O¦Ñ³Û¡u°¶¤j¡v¡A·íÅvªÌ­n¡u·R¥Á¡v¡A¦Ê©m¥i¥H¡u¥Î¸}§ë²¼¡v¡F
¡@¡@²Ä¥|¡Aª¾ÃѤÀ¤l­n¦Ò¹î¥~°ê¡AÂX¤jµø³¥¡A§ï³yªÀ·|¡A¾ãªv¨î«×¹úºÝ¨Ã¥B¡u¬°¥Á¶¡¯e­W»¡¸Ü¡v¡C

¡@¡@¦o¦h¦¸µoªíºtÁ¿¡B¤å³¹¡A³£Ä²¤Î¯u¡B°²·R°ê¡A¥ç¦h¦¸½×­z§Æ¯S°Ç©M¯Çºé¥D¸q¡C±q¹ï¾ú¥v¯E§Tªº­zµû¡A¤Þµo¤H­Ì¹ï·¥«×¶°ÅvÅé¨î¡B¤Ï¦Û¥Ñ¤Ï¤H©Êªº»{ª¾¡C

¡@¡@¦o­«¤WÁ¿¥x¦A»¡¡u·R°ê¡v¡A»á¥Oª¾ÃѬɤ@¨Ç¤H¡u·P¨ì·N¥~¡v¡C­ì¦]¬O2016¦~¥H«á¡A©x¤è¹ï¨¥½×ªº±±¨î§ó­VÄY¡AÁ¿¯u¸Üªº­·ÀI¤j¤j¼W¥[¡A¦o«o¤´®¼¨­¦Ó¥XÁ¿°f¦Õ¸Ü¡A¬ðÅ㬰¥Á½Ð©Rªº°õµÛ¡C

¡@¡@¡u·R°ê¤£¬O·R´Â§Ê¡v¡A¬O¦oªº¦Ñ¸Ü¡C³o¦¸¦oÁ|±ß²M¡]1840¡X1911¡^©M¯³´Â¡]«e221¡X«e206¡^¬°¨Ò¡A±j½Õ´Â§Ê¡B¬FÅv¥²¶·¬°¥Á¿ÑºÖ¬ç¡B«P¶iªÀ·|¶i¨B¡C¦b±ß²M¡A«O¤j²M¤ý´ÂªÌµø¦uÅ@´Â§Ê¬°·R°ê¡A®]¤¤¤s¡]1866¡X1925¡^«h¥H·À²M¬°·R°ê¡C

 
¡@¹Ï2¡A°¢¦è¦è¦w®i¥Xªº¯³´Â§L°¨«M¡C§L°¨«Mªº¤u¦K§¹¦¨´Â§Êªº®t¨Æ«á¡A³Q±þ·À¤f¡A¯à¥H§L°¨«M»¡¯³´Â©Î¯³©l¬Ó¡u°¶¤j¡v¶Ü¡Hºôµ¸¹Ï¤ù¡C
 

¡@¡@2¡D¸T»¡®¨®¨¸Ü¡@¯³«Ò¤]°¶¤j¡H

¡@¡@¦³¤H¥H¯³´Â§L°¨«M¡]¦b¤µ¦è¦w¥«¡^¬°¶Æ¡AºÙ¹|¯³´Â¦p¦ó¡u°¶¤j¡v¡C¸ê¤ó«h¤£¥H¬°µM¡C

¡@¡@¹ï©ó·Q¹³¤¤ªº¡u°¶¤j¡v¡A¦o¦³¥tÃþ¸Ñ»¡¡G

¡@¡@¡u¯³´Â¬O¡y°¸»yªÌ±ó¥«¡z¡A¥¦«D±`©È§A³y¤Ï¡A¨â­Ó¤H¦bµó¤W»¡®¨®¨¸Ü´N¥i¥H§â§Aµ¹±þÀYªº¡CÁÙ¦³¦æ¤H°¼¥Ø¡C¤°»ò¥s§@°¼¥Ø¡H´N¬O¦b¸ô¤W¤¬¬Û¬Ý¬Ý¡A¤£´±»¡¸Üªº¡C¡v

¡@¡@¦o»{¬°¡A¡u·R°ê¡v­n¡u¸õ¥X·M©¾¡v¡A­n¤À²M·R°êÁÙ¬Oº×°ê¡C

¡@¡@¦o¥¼´£¡u°¸»yªÌ±ó¥«¡vªº¥X³B¡C¦¹»y·½¦Û¡m¥v°O¡D¯³©l¬Ó¥»¬ö¡n¡G¡u¦³´±°¸»y¡m¸Ö¡n¡B¡m®Ñ¡nªÌ±ó¥«¡A¥H¥j«D¤µªÌ±Ú¡C¡v


¡@¡@¯³©l¬Ó­Vªk­h¥Á¡A¥HµI®Ñ§|¾§¤§¬½©Û¡u¾_Äà¡v®Ñ¥Í¡A¤S¸T¦Ê©m»E¶°¹ï½Í¡]°¸»y¡Aij½×¡^¡AÂÇ¡m¸Ö¸g¡n¡m©|®Ñ¡n¥H¥j«D¤µ¡A¹HªÌ±þÀY¸Ý±Ú¡B¥Ü²³¡C

¡@¡@¸ê¤ó¤Þ­z¥vµÛµû½×¯³´Âªº¤å¤Æ±M¨î©M­Vªk­h¥Á¡A»P§õ¾U¡]¤µ¦Ê·³¡^¡B©P¦³¥ú¡]1906¡X2017¡^µ¥¸û¦­«eªº½Í¸Ü¬Û¦ü¡A¬O´£¿ô¤H­Ì¤F¸Ñ¯³©l¬Óªº¼É­h¤Î¾ú¥v±Ð°V¡C§õ¾U»¡¡A¤ò®É¥N¬O¦C¹ç¡]1870¡X1924¡^¥[¯³©l¬Ó¡C

¡@¡@¤ò¡uªY½à¡v¯³©l¬ÓªºµI®Ñ§|¾§¡C¦b1958¦~5¤ëªº¤¤¦@¤K©¡¤G¦¸·|ij¤W¡A¥L»¡¡G

¡@¡@¡u¯³©l¬Ó¬O­Ó«p¤µÁ¡¥jªº±M®a¡K¡K¡]ªL³C¦P§Ó´¡¸Ü¡G¯³©l¬ÓµI®Ñ§|¾§¡C¡^¡K¡K¯³©l¬Óºâ¤°»ò¡H¥L¥u§|¤F¥|¦Ê¤»¤Q­Ó¾§¡A§Ú­Ì§|¤F¥|¸U¤»¤d­Ó¾§¡C§Ú­ÌÂí¤Ï¡AÁÙ¨S¦³±þ±¼¤@¨Ç¤Ï­²©Rªºª¾ÃѤÀ¤l¶Ü¡H§Ú»P¥Á¥D¤H¤hÅG½×¹L¡A§A½|§Ú­Ì¬O¯³©l¬Ó¡A¤£¹ï¡A§Ú­Ì¶W¹L¯³©l¬Ó¤@¦Ê­¿¡C½|§Ú­Ì¬O¯³©l¬Ó¡A¬O¿WµôªÌ¡A§Ú­Ì¤@³e©Ó»{¡A¥i±¤ªº¬O¡A§A­Ì»¡±o¤£°÷¡A©¹©¹­n§Ú­Ì¥[¥H¸É¥R¡]¤j¯º¡^¡C¡v¡]«ö¡G¡u¥Á¥D¤H¤h¡v¬O«ü¥Á­²¡B¥Á·ùµ¥¤§¦¨­û¡A¹ê¬O¬Fªv­¹«È¡C¡^

¡@¡@³o´X¦~¡A¬Fªv»â°ì¦^¨ì¤ò¦Ñ¸ô¡Aºq¹|¥j¡B¤µ«Ò¤ý¡u°¶¤j¡vªº«Å¶Ç«~¬Æ¦h¡C¤£¤Ö¾ú¥vÃD§÷¹q¼v¡B¤p»¡¡B±Ð§÷¡AµÛ¤O«Å¶Ç¯³´Â©Î¯³©l¬Ó¤§«eªº¯³°ê¡uªZ¥\°¶¤j¡v¡F©º¾Ô©M§L°¨«Mµ¥¡A³£³Q¸m©ñ©ó¡u°¶¤j¡vªº¹|ºq¤¤¡A¨ÃÂǦ¹«Å¶Ç¡u·R°ê¥D¸q¡v©M¡u®¶¿³¤¤µØ¡v¡C


¡@¡@3¡D¦Û¥Ñ©Mªkªv¡@·R¤å©ú°ê®a

¡@¡@¸ê¤¤¸a»¡¡G¡u°ê®a¬O·F¤°»ò¥Îªº¡H¬O«OÅ@¤H¥Áªº¡A¬O«O»Ù¤H¥Á¥Î¦Û¤vªº¤O¶q¯à°÷¨D±o¥Í¦s©M©¯ºÖªº¡C¦pªG¥H°ê®aªº¦W¸q­é¹Ü¤H¥Áªº©¯ºÖ©ÎªÌ¬O®`¥Á¡A¨º³o­Ó´N¤£¯à°÷¥s·R°ê¡C¡v

¡@¡@¦o¤S»¡¡G¡u¥Î©â¶Hªº¤H¥Á¨Ó¥N´À¤@­Ó¤@­Ó¯u¥¿ªº¤H¡A»¡§Ú³o¬O¬°¤F¤H¥Á¡A¦ý¬O­é¹Ü©Ò¦³ªº¬¡¥Í¥Í¤@­Ó¤@­Ó¤Hªº¥Í¦sÅv¡A³o­Ó¤]¬O¤£¹ïªº¡v¡F¡u·R°ê­º¥ý¬O·R¥Á¡C¡K¡K§A­n¬O¶V¨Ó¶V³¥ÆZ¡A¥Î³¥ÆZªº¿ìªkªv°ê¨º´N¬O¤£¦æªº¡v¡C

¡@¡@¦oªºµ²½×¬O¡G

¡@¡@¡u·R¤@­Ó¤°»ò¼Ëªº°ê®a¡H·R¤@­Ó¥Á¥D¡B¦Û¥Ñ¡B¥­µ¥¡B¤½¥¿¡Bªkªv¡B¤å©úªº°ê®a¡C¡v

¡@¡@³o¦P¦o¸û¦­«e½×¤Î°ê®a»P¦Ê©mªº¤@¬q¸Ü¬Ûªñ¡G¡u¨S¦³¯u¥¿¹ê²{¡y¥Áªv¡B¥Á¦³¡B¥Á¨É¡z¡A¥Nªí°ê®aªº¬F©²¤£¤@©w¥Nªí¨ãÅ骺¦Ê©m¡A¡K¡K²ÎªvªÌ¤Ó®e©ö¥H¡y°ê®a¡zªº¦W¸q«I¥Ç¦Ê©mªºÅv¯q¡C¡v

 
¡@¹Ï3¡A¥_¨ÊÅX»°¡u§CºÝ¤H¤f¡v¡]2016.11¡X2017.1¡^¡A®z¶Õ¸sÅé¥Í¦sÅv¯Ü®z¡Cºôµ¸¹Ï¤ù¡C
 

¡@¡@4¡D«ò¦Ê©m¯e­W¡@¤Å¶Ë¥Í¦sÅv

¡@¡@¸ê¤¤¸a¦A»¡¡u·R°ê¡v¡A¬O¹ïªÀ·|²{¹ê¦³·P¦Óµo¡A¦o´£¨ì¡u­é¹Ü©Ò¦³ªº¬¡¥Í¥Í¤@­Ó¤@­Ó¤Hªº¥Í¦sÅv¡v¡A³Q«ä¦Ò¸s¾ÇªÌµø¬°¼v®g¥_¨ÊªºÅX»°¡u§CºÝ¤H¤f¡v¡C

¡@¡@¦¹Á|¹H­I­J·Å·s¬F®É¡]2003.3¡X2013.3¡^¨î­qªº¦æ¬F±j¨îªk¡]2012¦~¤¸¥¹¥Í®Ä¡^¡A¯S§O¬O¸TºN¶Â¡B¸T¤TÂ_¡]Â_¤ô¡BÂ_¹q¡BÂ_®ð¡^ªº³W©w¡C

¡@¡@¥_¨Êµ¥¦aªº¤@§åª¾ÃѬɤH¤h¡A¤]ªí¹F¹ï³¥ÆZÅX»°¡u§CºÝ¤H¤f¡vªºµJ¼{¡A©IÆ~µ½«Ý¡u§CºÝ¤H¤f¡v¡A³o¬OŪ®Ñ¤H¹ï®z¶Õ¸sÅ骺¤H¤åÃöÃh¡C

¡@¡@¸ê¤¤¸a»¡¦Ê©m¡u¥i¥H¥Î¸}§ë²¼¡v¡A¤]¤Þ°_¤£¤Ö¤H¦@»ï¡C¦­¦b´X¦~«e¦o´NIJ¤Î¡u¨«¸ê¡v©M¡u¥¢¤~¡v¡G¡u¬Ý¬Ý³oùؤ£¦æ¤F¡A´N¥Î¸}§ë²¼¤F¡v¡F¡u³\¦h¤H¥Î¸}§ë²¼¡A¶]¨ì§O°ê¡v¡C

¡@¡@¤¤¥¡ÄҮձб¡B§ï­²¬£¾ÇªÌ½²Áø¡A¤]»¡¹L¡u¥Î¸}§ë²¼¡v¡C¦o´£¨ì¡A³o´X¦~¡u¦V­p¹º¸gÀÙ¡B¶¥¯Å°«ª§¦^Âk¡vªºÁ|±¹¡A¦³§_©w§ï­²¶}©ñªº¦MÀI¶É¦V¡A¡u·Ó¦¹¤U¥h¡A¡K¡K·|¤Þµo§ó¦hªº¸ê¥»¥~°k¡A¥[¼@¥Î¸}§ë²¼ÁͶաv¡C


¡@¡@5¡D¤sªLÀI³¾­¸¡@¬F¥¢¥Á¥h¤§

¡@¡@¬F§½¥ªÂà¡A­«¦^¤òªº¬Fªv¦Ñ¸ô­l¥Í¨È¤å­²¡A­«¾ð¤òªº¡u°ª¤j§Î¶H¡v¡A¼W±j¶°Åv©M¡u³y¯«¡v¡A²H¤Æ¤ò¤å­²¨aÃø¡C©x¤è¤@¤è­±±j¤Æ«ä·Q·NÃÑ¡B¨¥½×¡Bºôµ¸±±¨î©M²M¬d¡Aªý¼¸¹ï¤ò¤å­²ªº§å§P¡F¥t¤è­±¤S½s³y¼Ä¹ï¶Õ¤O¡]¥é¤ò½s³y¶¥¯Å¼Ä¤H©M¶¥¯Å°«ª§¡^¡AÂX¤j¦bª¾ÃѬɪº¤Ï¦Û¥Ñ¤Æ¡CªÀ·|ªººò±i®ðª^¥[¼@¡A­J·Å·s¬F®É¬Û¹ïµy¼eÃPªºÀô¹Ò®ø¥¢¡C

¡@¡@³oºØ¡u¥ª¡vªº¬Fªv¥ÍºA¡A¥Oª¾ÃѬɦ³«ä¦Ò¤OªÌ²`·P§x´b¡A¦³¸gÀÙ¯à¤O©M¡u²¾¥Á¡vªù®|ªÌ¿ï¾Ü¡u°kÂ÷¡v¡A¬O«Ü¦ÛµMªº¨Æ¡C

¡@¡@¾§®a¸g¨å¡m¯û¤l¡n¿×¡G¡u¤t²W²`¦Ó³½Å¾Âk¤§¡A¤sªL­Z¦Ó¸VÃ~Âk¤§¡A¦D¬F¥­¦Ó¦Ê©mÂk¤§¡C¡v¤S»¡¡G¡u¤sªLÀI«h³¾Ã~¥h¤§¡A°ê®a¥¢¬F«h¤h¥Á¥h¤§¡C¡v


¡@¡@¬F§½¦pªG«ùÄò¥ªÂà¡A¤ò¤å­²Â½®×¦pªG§Î¦¨·s¶ÕÀY¡Aª¾ÃѬɪº¥Í¦sÀô¹Ò§ó¥[´c¤Æ¡A«h¾Ü¡uªL¡v¦Ó­¸ªºª¾ÃѤH¥²·|¤j¼W¡C

 
¡@¡@ªí1¡A¸ê¤¤¸aÁ¿¯u¸Ü¡G±q¯³¬Ó¡B¯Çºé¡B¤å­²¨ì¡u²{¦b¡v
 

 

 

 

¸ê¤¤¸aÁ¿¯u¸Ü¡G±q¯³¬Ó¡B
¯Çºé¡B¤å­²¨ì¡u²{¦b¡v
ªí1

 

 

 

¡u·R°ê¡vª§Ä³
 
1
¥_¨Ê¾ÇªÌij½× ·R°ê«D·R´Â§Ê
2
§µ¶¶ÄÒ¤Þª§Ä³ ¾ÇªÌªR¯T¥¤¬r
¢²
¥ô¤j¬¶¤£©mÄÒ ¨È¤å­²ÅF¤j¢ä
¢³ ·R°êÁÙ¬O·¥Åv ¾ÇªÌij§Æ¯S°Ç
¢´ ¥ÁÄÈÄD´©¨ª¬Z ºâ¤°»ò·R°ê¡H
¢µ ¤H¥Á¥¼¦¨¥D¤H ¸ê¤¤¸a¾D³ò§ð
¢¶ »¡ªÅ®ð©M¦Û¥Ñ ³º¬O´A¬ü°dµØ
¢· ¾Ç¥Í²¨Â÷ªü·Ý ¤Å«è¤¤¥v±Ð®v
¢¸ ¬õ»P¶Â·s¯Çºé °¾¨£¤³«ë¼É¤O
10 ¸ê¤¤¸a¦A¶i¿Ï ¦Ê©m¥Î¸}§ë²¼
11 ¥_¤j¥tÃþÁn­µ §õ¨I²»¡¯á¼Ù
12 Á¹ç´n¹Ä¥À®Õ ¥¢¥h¥_¤jºë¯«