當代名家網 CELEBRITIES PRESS (HK)
 首頁   專欄(信報)   政治   經濟
 國際關係分析   法律與公共治理   香港、台灣熱點   書評.書訊   精英文摘   歷史   文藝與歷史文化   回想錄 
    經濟 > 經濟政策分析 > 螞蟻惹一身蟻 私商有九不得  
專欄(信報)
政治
經濟
國際關係分析
法律與公共治理
香港、台灣熱點
 

精英文摘
歷史
文藝與歷史文化
回想錄
 
 
螞蟻惹一身蟻 私商有九不得
 

  11日,北京《財新周刊》的封面報道稱:「2021年,將是誕生13年的《反壟斷法》真正『長出牙齒』的一年,互聯網平台反壟斷首當其衝,序幕正式拉開。」

 
丁望

原題:螞蟻惹一身蟻 民企有九不得
原載:信報〈思維漫步〉專欄,2020.12.31,A18版
修改:2021.1.10
上網:2021.1.17
字數:原文1,888,上網2,718

 

  關鍵詞螞蟻,馬雲,平台經濟,科創,民企,監管,約談,話語權,九不得,網絡欺詐,雲端,殺熟,阿里巴巴,38號文件

 
 圖1,馬雲及其創辦的阿里巴巴,建立了平台經濟地位,最近因螞蟻集團上市惹來「一身蟻」。網絡圖片。
 

  螞蟻集團350億美元上市的安排,惹來一身「蟻」。官方的暫停令和首次約談(2020年11月2 日),引起媒體和股市的轟動效應。


  1.密集式約談 杭州大調查

  北京官網稱:「首次約談,……消息一出,可謂石破天驚,一時間也引發了廣泛的關注。」

  12月24日,螞蟻高層接受官方第二次約談,後發出「整改」訊息,凸顯官方強勢、密集式的調查和「指導」。

  北京《財新網》透露:「12月24日,阿里巴巴西溪園區一派緊張,外部人員不被允許進入;一街之隔的杭州未來科技城內,一塊杭州市政府設立的『餘杭區服務保障阿里巴巴領導小組辦公室(親橙辦)』的牌子,也被悄悄遮蓋了起來。」【1】

  官方稱,螞蟻集團母公司阿里巴巴的「二選一」(在阿里巴巴旗下電商天貓與對手京東之間選一),涉嫌壟斷,牴觸反壟斷法和價格法,故立案調查。

  在約談和立案調查的同時,黨媒也有密集的宣傳攻勢,其「聲亮」遠超過近期「農民企業家孫大午事件」【2】。

  螞蟻事件關乎錯綜複雜的經濟、政治因素。本文的解讀,一方面,涉及網絡平台經濟、數字(數碼)經濟的風險監管;另方面,牽涉到政治特別是民企(私企)的地位、話語權;在理論層面,則可聯想馬克思(1818—1883)的《政治經濟學批判.序言》,關於經濟基礎與上層建築的論述。


  2.發38號文件 限社區團購

  新型平台經濟,以科技創新帶動銀行借貸和電商融合發展,衍生的風險也大。據官方的文獻,螞蟻上市的槓桿率高達100倍,30億的資本獲3000億(人民幣)的信貸,而螞蟻的大股東又「急於變(兌)現」。這是引起官方抽緊監管的一個原因。

  四大監管機構(人行、銀保監會、證監會、外匯局)和國務院,一直防範系統性金融風險。2018年,電子商務法出台。

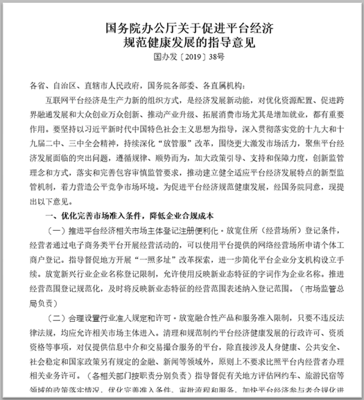
  2019年8月,國務院辦公廳發出38號文件,題為〈國務院辦公廳關於促進平台經濟規範健康發展的指導意見〉,稱互聯網平台經濟,可「促進跨界融通發展和大眾創業萬眾創新」,將「實行包容審慎監管」;規範市場行為【3】,查處「濫用市場支配地位限制交易」,打擊網絡欺詐和敲詐勒索行為。

  2019年12月,出台〈中共中央、國務院關於營造更好發展環境支持民營企業改革發展的意見〉【4】,俗稱民企28條。重申民企是「公有制為主體多種所有制經濟」的「重要組成部分」;聲稱保護民企和企業家,甄別糾正侵犯人身財產權的冤錯案。這是面對近幾年除黑和沒收民企財產、企業界對「民企退場」的憂慮。  

 
圖2, 國務院發出38號文件,對平台經濟有28條規定。國務院網絡平台截圖。
 

  3.私商9禁令 涉雲端殺熟

  到2020年秋冬,官方政策又轉緊。對大型平台經濟老闆有「行政指導會」,召集阿里巴巴、騰訊、美團、京東的代表訓話,宣布社區團購的「九不得」:一不得「濫用自主定價權」(包含價格欺詐),二不得「任何形式的壟斷協議」……六不得利用數據即雲端大數據「殺熟」。

  這場「指導會」,是根據金融穩定發展委員會(劉鶴主持)提出的風險警告而舉行的。據銀保監會的消息,金融科技公司兼具銀行信貸功能,而螞蟻的手續費偏高,令借貸人承擔的風險過大。

  民企或國企的網絡平台,都有過「價格欺詐」或壓迫性的霸王條款。官方如能在建立良法的基礎上,切實保障消費者權益,又規範和監管經營者守規矩,有利於業界的正當發展、消費者的維權。


  4.老闆未慎言 涉集中統一

  螞蟻事件前,2018年有過P2P(平台對平台信貸)引爆事件,四大監管機構因此對金融風險有戒心,現在對螞蟻的約談、調查,是對風險的嚴控。

  不過,其行動的急促,相關宣傳的強硬,與38號文件的「實行包容審慎監管」有距離。

  這種差異或關連政治因素,螞蟻大老闆的「10月談話」(上海外灘金融高峰會)惹禍。他說,銀行對企業貸款要抵押是「當舖思維」,又稱「沒有系統性風險」。更重的「禍源」,是大老闆收購香港一英文報,曾於2017年刊出關於七常委之一的大人物親屬財產「內幕報道」,引起關注和爭議。

  民企老闆未能「慎言」,沒有緊跟「黨領導一切」、「聽黨的話,跟黨走」的主旋律,或引起誤會。12月中旬的經濟工作會議確定2021年的「重點任務」,第6項是「強化反壟斷和防止資本無序擴張」。

  第一黨報為會議發表的評論員文章〈加強黨對經濟工作的全面領導〉,強調經濟發展有賴「領導核心作用」的發揮,必須「切實貫徹兩個維護」,即維護核心人物在黨中央、全黨的核心地位,維護權威和集中統一(指權力的集中、政治意志的統一)。

  民企不可能置身於黨的「政治需要」和監管之外,這是繞不開的現實。


  5.民企保障弱 爭取話語權

  1980年代經濟體制改革以來,從個體戶、私營商店到僱工企業發展起來的民營經濟,對經濟發展頗有貢獻。民企的定位,也從「社會主義經濟的補充」,上升為「以國有經濟為主體的多種經濟重要部分」。

  據官方數據,總數超過2500萬戶的民企貢獻率如下:稅收50%,GDP、對外直接投資均60%,高科技產業70%,城鎮就業80%,新增就業90%【5】。

  民企在經濟領域舉足輕重,執政黨相應的政策與1950年代相似:利用、限制、改造【6】。就GDP和財稅增加、解決就業而言,民企的利用價值大,官方實施適度的「保護政策」(利用),但偏重限制和改造,民企必須有「鮮明」的「政治站隊」,服從黨對經濟的領導。

  民企雖無意對抗,但多半期待放寬經營的限制,依法保護權益包括財產。近期的孫大午被指「尋釁滋事」而逮捕、各地的除黑沒收財產事件,令民企焦慮,盼官方遵守物權法等法律,不要隨意沒收私人財產。


  6.引馬克思語 說民企參政

  有商人和文人要求官方,給予民企一些話語權。有的更提到,民企對經濟發展的貢獻不小,讓他們有限度分享參政權,參與實際的社會管理。倡議者未提其「理論根據」。本欄的解讀,是關乎馬克思(1818—1883)《政治經濟學批判》的序言(1859):
 
  「隨著經濟基礎的變更,全部龐大的上層建築也或慢或快地發生變革。」

  民企的興起,改變了經濟基礎,民企佔GDP的60%、就業的80%,作為上層建築的法律、行政管理體制,也得有合理的一些調整。但是,官方強調「黨領導一切」,不能讓民企精英參政分享行政管理權;如同列寧說的,在無產階級專政下不與其他階級分享權力。

  不只不能分享,還增強監管財大氣粗的民企,防其興風作浪,他們只能是「聽黨話、跟黨走、感黨思」的「馴服工具」。

 

 註:

 1,財新網2021.1.11。
 2,RFA 2020.11.13。
 3,國務院網2019.8.8。
 4,國務院網2019.12.22。
 5,民營企業貢獻GDP超60% 全國稅收超50%
 6,制度性成本高 私企憂共產風