當代名家網 CELEBRITIES PRESS (HK)
 首頁   專欄(信報)   政治   經濟
 國際關係分析   法律與公共治理   香港、台灣熱點   書評.書訊   精英文摘   歷史   文藝與歷史文化   回想錄 
    政治 > 改革家:胡耀邦、萬里、溫家寶… > 胡耀邦 > 改革家胡耀邦與精神文明觀  
專欄(信報)
政治
經濟
國際關係分析
法律與公共治理
香港、台灣熱點
 

精英文摘
歷史
文藝與歷史文化
回想錄
 
 
改革家胡耀邦與精神文明觀
──反思道德淪喪和人的狼化
 
 
丁望

原載:信報月刊,2014年4月號,頁82—85
上網:2014.4.30
字數:原文5,380,上網6,532

 

  關鍵詞:解放思想,改革光環,平反冤案,極左禍害,八六決議,精神文明,普世價值,七一講話,反自由化,家長制,文革遺毒,封建殘餘

  相關人物:胡耀邦,趙紫陽,溫家寶,于光遠,馮蘭瑞,陸定一,鄧小平,胡喬木,王震,鄧力群

  引述歷史典籍

  政者,正也。子帥以正,孰敢不正。(論語.顏淵)
  信,德之固也。(左傳.魯文公元年)

 
 圖1,10月事變之後的10年(1977—1986),胡耀邦扮演了解放思想、平反冤獄、推動改革的開創性角色。網絡圖片。
 

  今年4月15日,是改革家胡耀邦(表1)病故25周年,北京民間諒有紀念活動。

  江青集團倒台後,在清理文革極左禍害、變通毛澤東僵化教條和「摸石過河」改革中(1977—1986),胡耀邦扮演了解放思想、平反冤獄、推動改革的開創性角色,展現了追求社會現代化的政治家視野。在艱險環境中,他既緩和執政黨的危機,也使民眾有一些自由和物質生活的改善。

  他被極左派抹黑,又困於家長制的傳統弊端,在1987年1月被迫下台,這樣的悲劇英雄令人嘆息:

  「悲在垂簾聽政的格局、極左派的中傷,使他壯志未酬;悲在他大力平反政治冤案,自己卻在冤屈中下台;悲在他對實行政治體制改革、黨內民主和建立自由、民主、人道的社會生態,有強烈的使命感,自己卻在所謂民主生活會中被抹黑、被羞辱,沒有辯白的餘地。」【1】

  這是我在2005年為胡氏冥壽90年寫的一段話。直到現在,我仍感受到胡氏在政壇的悲情。


  1.文革後10年 有改革光環

  1977—1986的10年,是胡氏從政的頂峰。從解放思想、平反政治事件,到支持包產到戶,最終使毛澤東的「人民公社」農奴制於1984年解體,進而與趙紫陽開啟城市的經濟體制改革(1984)、全面的對外開放,他以改變歷史的使命感、清除左禍的魄力,創造了改革光環。

  對於他的歷史功績,北京報刊早有「肯定性的評價」,多著墨於「實踐檢驗真理」與「兩個凡是」的論戰、經濟體制改革、平反冤案。相對而言,忽略了精神文明觀。

  他的精神文明觀觸及普世價值,是解放思想的一大突破。在道德淪喪、貪污猖獗、狼性囂張的今天,他的精神文明觀更有深入探討的「現實意義」。

  道德淪喪的「現實畫面」,一是毒流滾滾:毒奶、地溝油、假藥、殘留大量劇毒農藥的食物,充斥於市場;二是摧毀社會誠信體系的假大空騙;三是不負責任、違法的環境污染,加劇霧霾和PM2.5的肆虐,增加民眾的健康生命的風險;四是人的狼化,諸如為了小事殘害兒童,醫護、警察串通黑幫拐賣嬰兒,官員肆意打人的暴戾之氣(表2)。

  1986年之後,胡氏精神文明觀如能「落實」到政策、行動,而沒有後來的「左折騰」,道德淪喪和貪腐的危機或可減輕。這正是探討胡氏精神文明觀的「現實意義」。

  本文探討的要點是:一、中共十二屆六中全會(1986)關於精神文明的決議;二、胡耀邦的改革理念和普世價值;三、1996年顛覆性的「決議」與反自由化;四、溫家寶弘揚「耀邦精神」,對普世價值的表述和獨立思考的倡議。


  2.提精神文明 引黨內爭論

  胡耀邦早有「全面改革」的執政理念。在1983年1月職工思想政治工作會議上,他發表演講〈四化建設和改革問題〉,闡述「一系列改革」。他說:「改革的總方針應當是:從實際出發,全面系統地改,堅決而有秩序地改」;稱毛澤東的「無產階級專政條件下的繼續革命」,是錯誤的論斷【2】。

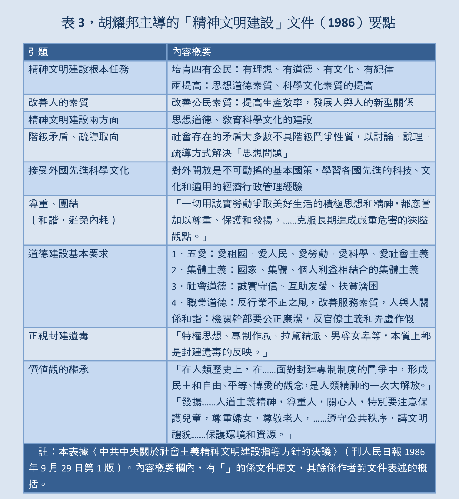
  一系列改革的意涵,是除了經濟體制改革,行政體制、社會體制、政治體制等都應展開「有序」的改革。包含道德素質、科學文化素質的精神文明領域,也在胡氏和中共中央書記處的改革構想中;1986年9月,中共十二屆六中全會通過的〈中共中央關於社會主義精神文明建設指導方針的決議〉(以下稱「八六決議」),就是全面闡述精神文明建設的第一個文件(表3)。

  28年前的文件,既有舊體制弊端的沉澱,又受到極左派的干預,有很多「政治掛帥」的表述、對「四項原則」的強調。但是,它正視「黨在長時期內的重大失誤」對精神文明的影響,提出提高國民素質特別是改善道德水準的「藥方」。這是社會主義初級階段的低端規範。

  文件由胡耀邦主導、書記處擬草。他不接納「左王」胡喬木參與起草,卻吸納了于光遠(1915—2013,社科院副院長)等較開明的學者參與。

  在起草和討論過程中,中共黨內的爭論很激烈,「左王」王震、鄧力群和胡喬木四處活動【3】,堅持要把「反資產階級自由化」寫入文件;中顧委常委、政協副主席、文革前曾任中共中央宣傳部部長的陸定一(1906—1996),則再三表示應刪去這句話【4】。最後,鄧小平(1904—1997)拍板,稱非寫入不可。

  在家長制之下,胡耀邦無法抗拒,但也有執著之處。對於他的執著,本人的詮釋是「三個堅持」。第一,堅持對「自由化」明確定性,把「搞資產階級自由化」定性為:「否定社會主義制度、主張資本主義制度」【5】,這是防範以反自由化之名,任意羅織罪名整人;第二,堅持不把「以共產主義思想為核心」和「資本主義的可能復辟」寫入文件(即刪去胡喬木起草的1982年十二大文件的一些話,胡耀邦與趙紫陽聯名寫信給鄧小平提此建議獲接納)【6】;第三,堅持寫入這一段話:「在人類歷史上,在……反對封建專制制度的鬥爭中,形成民主和自由、平等、博愛的觀念,是人類精神的一次大解放。」


  3.八六年決議 說普世價值

  自由、平等、博愛、民主,是十八世紀法國啟蒙運動的理念。1789的〈人權宣言〉,宣揚了主權在民和自由、平等、人權觀。它寫道:「對人權的無知、忽視或蔑視,是公眾不幸和政府腐敗的原因。」這是源自啟蒙思想家盧梭(J. J. Rousseau, 1712—1778)等的自由觀。在《社會契約論》,盧梭稱國家的主權在人民,「每個人都生而自由、平等」【7】。

  後來,自由、平等、博愛、法治、人權、民主、誠信、遵守規則、人格尊嚴、生命價值等,成為文明國家認同的普世價值。在「一黨領導」體制下,胡氏把自由、平等、博愛引入中共中央文件,無異是啟蒙教育。

  北京學者、參與論述「社會主義初級階段」的馮蘭瑞,對胡氏引入「現代政治文明的觀念」,有如下的評論:

  「這個觀點在整個決議中最具世界眼光和現代意識,它一反我們黨長期以來對這些西方現代文明理念拒斥和批判的態度,以超越傳統意識形態的胸襟,正面肯定和讚揚了自由、民主、平等、博愛的普世價值。這在中華人民共和國建立以來是又一個全新的觀念。」【8】


  4.九六年決議 刪普世價值

  1986年冬,安徽等地大學生和平請願,引發極左派的「倒胡」活動,胡氏於1987年1月被迫辭去總書記職,大家長鄧小平不滿他「反自由化軟弱」而拍板定案。

  1989年4月15日,北京學生悼念胡耀邦。後來的和平請願,提出自由、民主和反官僚主義、肅清貪污、打倒官倒的口號,招來6月的武力鎮壓,主張以和平方式平息學潮的總書記趙紫陽(1919—2005)、常委胡啟立等下台。

  接任總書記的人,全面推展反自由化大清算。在1991年的「七一講話」,提出「兩種改革觀」和敵對勢力論,強調反自由化、穩定壓倒一切和強化專政職能,後來衍生「問一問姓社還是姓資」的意識形態控制。1996年,大家長病重不再過問政事,總書記主持中共十四屆六中全會,作出〈中共中央關於加強社會主義精神文明建設若干重要問題的決議〉(以下稱「九六決議」)。這是顛覆「八六決議」。

  「九六決議」是貶胡耀邦、趙紫陽而自吹的個人崇拜文件。它說,八九風波暴露八十年代「最大的失誤是教育,主要是思想政治教育削弱了」,實指責胡、趙「反自由化軟弱」;兩次提到新總書記的核心領導「兩手硬」,宣揚三講(講學習、講政治、講正氣)【9】。它的「主旋律」是:強調對外開放的風險,敵對勢力的西化、分化,加強專政和反自由化。

  它反覆宣揚馬列主義和毛思想是「強大精神支柱」,要以馬、毛和小平的理論「武裝」人民。它對「八六決議」最徹底的顛覆,是刪去普世價值(自由、平等、博愛)的一段話。

  馮蘭瑞提及胡氏病故後的變化:「貽誤了中國的體制改革、社會轉型和實現政治民主化,造成不可挽回的損失,鑄成……永遠的遺憾。」

  社會的一大災害,是九十年代以來,道德、誠信的危機加劇,假大空騙、食物毒流、暴戾之氣成為一大「社會特色」。


  5.說自由平等 溫家寶受圍

  中共十六大(2002年11月)以來的胡溫新政10年,有道德層面的修修補補,胡錦濤提出和諧社會論,溫家寶多次提及普世價值,倡議獨立思考和培養創新能力,表示對「道德滑坡」的憂慮。

  2006年9月,在第六屆亞歐首腦會議上的講話(權稱「赫爾辛基講話」),他提到普世價值:「世界文化和文明的多樣性,不僅過去存在,現在存在,將來也會長期存在。科學、民主、法制(治)、自由、人權,是人類在漫長的歷史進程中共同追求的價值觀和共同創造的文明成果。」

  2011年6月,他在倫敦的英國皇家學會發表演講,再提普世價值:「在人類歷史上,在反對封建專制鬥爭中形成的民主、法治、自由、平等、人權等觀念,是人類精神的一次大解放。」【10】

  他的講話,回到「八六決議」中的「胡耀邦精髓」(是複述式略有伸延,增法治、人權的價值觀),顯現弘揚「耀邦精神」、替「八六決議」翻案、對道德和誠信危機的憂患意識,這是對普世價值的執著。他亦多次提及「封建殘餘」和「文革遺毒」阻礙改革的深化;所謂封建殘餘,我的解讀是指權力終身制,家長制一言堂和權力依附,特權主義和封建式的蔭庇等。

  北京知識界思考型名人李銳、許良英、杜光、彭迪、錢行等和紅二代陳小魯、秦曉,均表示認同普世價值,並發表相關的文章。曾任官方新華社高級職務的彭迪,撰文責問一味鼓吹階級鬥爭者:「各國公認的自由、民主、法治、人權等普世價值」,同老百姓「有什麼過不去的矛盾而要對它大張旗鼓加以討伐」?他認為,要正視「你死我活的悲劇」,「催生一個以人為本的正常社會」【11】。

  自2009年以來,溫家寶的普世價值和「道德滑坡」說,遭到極左派、極毛派的圍攻【12】。

  受圍攻不足為奇。他提普世價值,回到「八六決議」,觸動主導「九六決議」者的「領導權威」;他的「道德滑坡」論,觸動宣傳系統及其控制的「精神文明委員會」利益和責任,自必遭到攻擊【13】。宣傳系統和文明委、政法系統,是「太上皇」遙控的實權鏈,溫氏備受牽制。


  6.社會之善化 首先重官德

  社會的現代化,有賴法治、制度。在法治、制度的基礎上,改善道德素質和文化科學素質,建立社會的誠信體系,是社會走向文明不可或缺的綜合工程。

  社會風氣的「善化」,首先要重「官德」,《論語.顏淵》謂:「政者,正也。子帥以正,孰敢不正」;《左傳.魯文公元年》云:「信,德之固也。」當今的各級掌權者,如能以誠信、尊重事實和行為的「表率」取信於民,有助於社會風氣的「善化」。

 

 註:

 1,丁望:總書記也有冤 中南海哭一場(2005.12.5)。
 2,人民日報(北京)1983年1月21日第1版。
 3,1986年,王震(1908—1993)是中共中央顧問委員會副主任,胡喬木(1912—1992)是政治局委員,鄧力群是中央書記處書記。

 4,陸定一與十二屆六中全會精神文明決議,新華網2008年9月2日。
 5,新華月報(北京)1986年9月號,頁9。
 6,余廣人:「以共產主義思想為核心」修正的風波,炎黃春秋(月刊,北京)2006年第1期,頁36—41。

 7,盧梭(法):社會契約論,何兆武譯,商務印書館(北京),1980,頁9。
 8,馮蘭瑞:精神文明決議:擦肩而過的遺憾,炎黃春秋2009年第3期,頁7—10。 
9,新華月報1996年第11期,頁8。

 10,中國政府網2011年6月28日
 11,彭迪、錢行:普世價值──求同存異同舟共濟,炎黃春秋2009年第3期,頁47—51。
 12,丁望:老左又轟溫總 批道德滑坡論,信報〈思維漫步〉欄2012年1月5日。
 13,杜光:反普世價值旨在反政改,改革內參(評論版,北京),2009年第3期(2009年1月20日),頁15—18。

 
 表1,胡耀邦經歷
 表2,「道德滑坡」和誠信缺失之實例
 表3,胡耀邦主導的「精神文明建設」文件(1986)要點
 

 

 

 

胡耀邦經歷
表1

 

「道德滑坡」
和誠信缺失之實例
表2

 

胡耀邦主導的「精神
文明建設」文件要點
表3